尊龙(凯时中国)人生就是博-凯时未来科技引领者

《2025年产业AI应用热力报告》重磅发布-尊龙凯时官网平台
i1pcban.jpg i1pcban.jpg

行业动态

《2025年产业AI应用热力报告》重磅发布

2025-09-11 

分享到

  近日,国务院正式印发《关于深入实施“人工智能+”行动的意见》,明确提出推动人工智能与经济社会各行业各领域广泛深度融合,加快实施“人工智能+”产业发展重点行动。人工智能正迎来在从技术验证迈向产业规模化落地的关键时期。

  我国拥有全球最完备、最大规模的产业体系,为人工智能技术落地提供了丰富的业务场景资源。但区别于消费领域,产业领域的业务场景更复杂、专业性更强,对感知、分析、预测、决策、执行等环节的时效性与精准性要求更高,且不同垂直产业间差异显著,导致AI+产业深度融合进程缓慢。

  尊龙凯时官网平台

  为识别哪些企业更具备成为“AI+产业”关键推动者的潜力,哪些场景更能释放AI技术的价值创造能力,以及如何合理有效选择AI落地场景,中国信息协会产业互联网分会联合华兴资本,重磅发布《2025年产业AI应用热力报告》。本报告基于对1000余家垂直产业平台、500+AI应用的跟踪分析,全景呈现当下产业AI应用最热场景,解析场景选择的内在逻辑,研判未来趋势。

  04 TOP3热度场景——行业知识查询,需求预测和趋势洞察,商品检索、筛选和推荐,在就绪度、价值度、易用性、通用性四个方面表现优异,成为落地首选;

  05 AI驱动垂直产业平台业务范式转型,“Agent即服务”成为新趋势;

  06 TOP10潜力场景——行业知识查询、营销、产品设计、价格生成、生产协同、仓储物流状态监测及异常报警、仓储物流资源匹配调度、产融、客服、多业务流协同,兼具场景的高就续度与高价值度,以及服务的产品化/平台化特征,发展前景广阔。

  ■ 样本对象:项目组选取国内近1100家具有代表性的垂直产业平台进行AI动态检索及跟踪,通过企业官网及官方公众号、投资机构、媒体机构有关报道等公开渠道获取相关数据。

  ■ 范围界定:报告中所指“垂直产业平台”,是围绕一个或多个产业领域,聚焦企业研发设计、采购销售、生产制造、仓储物流等核心需求,以数据要素为驱动,提供数字化、网络化和智能化服务,最终实现各类产业资源连接、交互、匹配与价值创造的平台型企业。

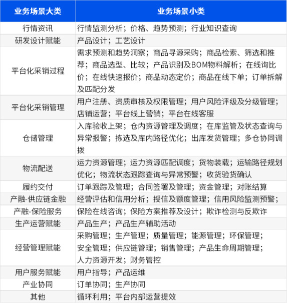
  据统计,已有196家垂直产业平台对外发布相关业务场景的AI应用,共计503个,共覆盖13个业务场景大类,60+业务场景小类。

《2025年产业AI应用热力报告》重磅发布(图1)

  500)this.width=500 align=center hspace=10 vspace=10 rel=nofollow/>

  500)this.width=500 align=center hspace=10 vspace=10 rel=nofollow/

《2025年产业AI应用热力报告》重磅发布(图2)

  500)this.width=500 align=center hspace=10 vspace=10 rel=nofollow/>

  500)this.width=500 align=center hspace=10 vspace=10 rel=nofollow/

  截至目前,已通过网信办备案的626个互联网信息服务算法、439个生成式人工智能服务中,互联网、生活服务、教育、金融、医疗TOP5行业合计占比超85%,电子电器、汽车、钢铁、能化等相关产业领域仅约10%。

《2025年产业AI应用热力报告》重磅发布(图3)

  500)this.width=500 align=center hspace=10 vspace=10 rel=nofollow/>

  500)this.width=500 align=center hspace=10 vspace=10 rel=nofollow/

  ■ 难点1:缺高质量数据难获取:涉及企业私域数据,渠道有限,成本高难加工:数据标准不统一、多模态,清洗、处理及标注成本高难协同:产业内中小企业数字化进程慢,数据孤岛现象严重

  ■ 难点2:缺高价值场景产业领域AI应用目前集中在人机交互、客服、文本生成等容错率较高场景,切入研发、采销、生产等核心价值链环节的少,主要受限于相关场景对时效性、精准性要求高,且跨企业、跨行业迁移泛化难

《2025年产业AI应用热力报告》重磅发布(图4)

  500)this.width=500 align=center hspace=10 vspace=10 rel=nofollow/>

  500)this.width=500 align=center hspace=10 vspace=10 rel=nofollow/

  数据来源:《2024年产业互联网平台数据要素调查报告》,中国信息协会产业互联网分会、国家工业信息安全发展研究中心

  已发布AI应用的垂直产业平台中,成立10年以上的占比49%,5-10年的占比43%。

  数据源自平台上企业间真实业务往来,是与业务场景绑定的数据链,而非离散、独立数据点。

  按垂直产业平台平均2%-3%的行业渗透率测算,目前已至少累计服务700万+产业企业。

   推广成本低,AI服务大多已产品化、平台化,更容易实现大规模应用。

《2025年产业AI应用热力报告》重磅发布(图5)

  500)this.width=500 align=center hspace=10 vspace=10 rel=nofollow/>

  500)this.width=500 align=center hspace=10 vspace=10 rel=nofollow/

  ● 场景开放程度越高,数字技术融合就越便捷、深入,最先是营销、交易、采购,继而是产品服务和研发环节,制造环节最封闭。

  ● 平台化采销过程涉及多企业、多环节间的匹配和协作,以及信息流、商流、资金流等在线流转,与AI技术优势高度契合,降本提效明显,于客户而言更能带来可衡量、可感知的价值效益。

《2025年产业AI应用热力报告》重磅发布(图6)

  500)this.width=500 align=center hspace=10 vspace=10 rel=nofollow/>

  500)this.width=500 align=center hspace=10 vspace=10 rel=nofollow/

  行业知识查询,需求预测和趋势洞察,商品检索、筛选和推荐三大场景在就续度、价值度、易用性、通用性四个方面均表现较好,成为垂直产业平台探索AI技术应用的首选场景。

  ● 产品数据:基于平台统一的产品主数据标签形成的数据,包括自有产品和第三方供应商产品

《2025年产业AI应用热力报告》重磅发布(图7)

  500)this.width=500 align=center hspace=10 vspace=10 rel=nofollow/>

  500)this.width=500 align=center hspace=10 vspace=10 rel=nofollow/

  特别说明:不同产业领域划分参考GB/T 4754—2017《国民经济行业分类》

《2025年产业AI应用热力报告》重磅发布(图8)

  500)this.width=500 align=center hspace=10 vspace=10 rel=nofollow/>

  500)this.width=500 align=center hspace=10 vspace=10 rel=nofollow/

《2025年产业AI应用热力报告》重磅发布(图9)

  500)this.width=500 align=center hspace=10 vspace=10 rel=nofollow/>

  500)this.width=500 align=center hspace=10 vspace=10 rel=nofollow/

  ● 产业数字化进程加快,到2023年,我国九成以上规上企业已在生产经营活动中应用数字化信息化技术,97.2%的企业应用信息化管理系统

  ● 以垂直产业平台带动中小企业协同发展的“链式”转型成为主要模式,汇聚沉淀大量产业数据资源

  ● 算力租赁价格大幅下跌,A800、H100等主流GPU近两年跌幅超50%

  ● 从Transformer转向混合专家(MoE) 等高效架构,实现性能和效率倍增

  ● 国内领先大模型能力与美国的性能差距,自 ChatGPT 发布以来,缩小到三个月以内

  数据来源:第五次全国经济普查结果,国家统计局;《2025年人工智能指数报告》,斯坦福大学人工智能研究院(Stanford HAI)

《2025年产业AI应用热力报告》重磅发布(图10)

  500)this.width=500 align=center hspace=10 vspace=10 rel=nofollow/>

  500)this.width=500 align=center hspace=10 vspace=10 rel=nofollow/

  为深度洞察“AI+产业”融合发展的内在机理和有效路径,助力产业企业更好融合业务场景和AI技术能力,课题组正式启动《年度产业AI应用成熟度报告》、《垂直产业平台AI应用成熟度评估模型》、《垂直产业平台AI应用建设指南》等系列研究工作。